Why radiation type and pathway matter
Different types of radiation injure patients in different ways.
Photons (gamma, X-ray) penetrate deeply and drive external whole-body dose—the classic setting for ARS.
Neutrons have higher biologic effectiveness for the same absorbed dose; mixed γ+n fields (e.g., detonations, criticality) can produce more severe ARS and require escalated precautions.
Beta radiation adds skin/eye injury and contamination risk; alpha particles are usually harmless externally but dangerous when internalized (inhalation/ingestion/wounds).
Consequently, PPE/shielding, survey instruments, decontamination priorities, and the need for decorporation differ by scenario. This guideline highlights the distinctions they change management.

Where exposures come from
Clinically relevant exposures include nuclear detonations (prompt γ+n with later fallout), criticality events, industrial/medical sources (Co-60, Cs-137, Ir-192, linacs), radiological dispersal devices (RDDs), and reactor/fallout plumes. Patients may present with irradiation alone, irradiation plus contamination, or predominantly internal contamination—each pathway has distinct risks and countermeasures.
Units you’ll see in this guideline
Care decisions are expressed in Gray (Gy), the unit of absorbed dose used for ARS triage and treatment (1 Gy = 100 rad). Sievert (Sv) expresses risk-weighted dose (radiation/organ weighting) and is reserved for protection/risk communication (1 Sv = 100 rem). For clinical photons, 1 Gy ≈ 1 Sv (equivalent dose in a tissue), but not for neutrons or alpha radiation, which carry higher weighting factors. Dose rate and exposure geometry (whole- vs partial-body, acute vs protracted) also modify clinical expression; the algorithm below accounts for those caveats.
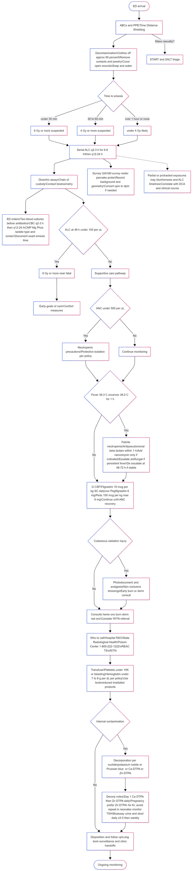
First 10 minutes (ED) :

ABCs first. Stabilize airway, breathing, and circulation before radiation-specific steps; keep Time–Distance–Shielding in mind throughout.
Immediate decontamination (don’t delay lifesaving care):
Clothes off (removes ~90% of external contamination).
Remove contact lenses & jewelry.
Cover open wounds before washing.
Gentle soap-and-water irrigation (avoid vigorous scrubbing that can drive material deeper).
After washing, perform a quick Geiger survey to confirm decon effectiveness.
Mass-casualty triage: If surge conditions exist, run START/SALT. For very high estimated doses (≈≥10 Gy), establish a comfort-care track early.
Early diagnostics you can start in minutes:
Time-stamp first emesis precisely (you’ll use it for triage only).
Begin serial CBCs now; you’re aiming for q2–3 h × 6–8 h initially.
If contamination is suspected, set up a survey QA: note instrument (GM with pancake probe), background, and fixed geometry/distance; apply cpm→dpm as needed for trending.
ED orders :
CBC q2–3 h × 8 h → q6–8 h, CMP/Mg/Phos daily, two blood-culture sets before antibiotics, lactate, type & screen, and precise emesis timestamp (enter as a discrete time field).
Add a note to nursing to perform a post-decon Geiger check and to photodocument any cutaneous findings (CRI) early.
Flag for the team that time-to-emesis is triage guidance only and must be confirmed by ALC kinetics and dicentric chromosome assay (DCA), you’ll send in the next phase (with chain-of-custody).
Quick “do / don’t” in minute one:
Do remove clothing, lenses, and jewelry promptly; do cover wounds before washing. Don’t scrub vigorously.
Do run START (Simple Triage And Rapid Treatment)/SALT (Sort, Assess, Life-saving interventions, Treatment/Transport) if there is a surge; identify patients likely needing comfort care early at ~≥10 Gy.
Do document instrument/background/geometry on any contamination surveys; it saves re-work later.
Early dose estimation & diagnostics (today)
Time-to-emesis (triage only): vomiting <1 h → ≥~4 Gy; <30 min → ≥~6 Gy. Confirm with biology.
Serial ALC kinetics: ALC starts falling 8–12 h after significant exposure; if 48-h ALC <100/µL → ≈≥8 Gy (near-fatal).
Cytogenetics: send dicentric chromosome assay (DCA) with meticulous labeling + chain-of-custody; target 500–1000 metaphases; coordinate with the biodosimetry network.
Survey QA (when contamination suspected): use GM survey meter with pancake probe, establish background and fixed geometry/distance, apply cpm→dpm as needed.
Caveat: partial/protracted exposures can blunt emesis/ALC timelines—correlate with DCA and clinical course.
Hematopoietic ARS management
Neutropenic precautions once ANC <500/µL (private room per policy; strict hygiene).
Febrile neutropenia (treat ≤1 h): single anti-pseudomonal β-lactam (cefepime, piperacillin–tazobactam, or meropenem). Add vancomycin for catheter infection, skin/soft-tissue, pneumonia, instability, or MRSA risk; β-lactam allergy: aztreonam + vanc ± aminoglycoside; de-escalate at 48–72 h if stable; consider antifungal prophylaxis if ANC <500/µL ≥7 d.
Cytokines: Filgrastim 10 µg/kg SC daily (preferred) or pegfilgrastim 6 mg SC once (peds 100 µg/kg, max 6 mg) until ANC recovery ≥1000/µL.
Supportive care: ondansetron ± dexamethasone; loperamide vs octreotide for high-output diarrhea; PPI if indicated. Transfuse Plt <10 K (or bleeding) and Hb <7–8 g/dL per policy using leukoreduced, irradiated components; recheck response in 24 h.
HCT guardrail: Consider after 14–21 d if persistent aplasia and no overwhelming GI/CNS injury; ≥10–12 Gy total-body is generally non-survivable → early goals-of-care.
Cutaneous Radiation Injury (CRI)
Photodocument early, provide analgesia, use non-occlusive dressings, and consult burn/derm; image for extent when severe; monitor for delayed necrosis/fibrosis.
Internal contamination & decorporation (start within hours when indicated)
Use your nuclide table; three common agents and key caveats:
Potassium iodide (KI) — I-131 thyroid blockade: Adults 130 mg once daily while exposure persists; pediatric age-based dosing. Pregnancy/lactation: prefer a single dose. Avoid repeat in neonates; monitor TSH if repeated. (“Iodine contrast allergy” ≠ KI allergy; exercise caution only in specific derm/immune conditions.)
Prussian blue — Cs-137/Tl decorporation: Adults 3 g PO TID; children 1 g TID; watch for constipation/hypokalemia; typical duration ≥30 days.
DTPA (Ca/Zn) — transuranics (Pu/Am/Cm): Day 1 Ca-DTPA 1 g IV, then Zn-DTPA 1 g IV daily; peds 14 mg/kg (max 1 g); consider nebulized route for inhalation; pregnancy: prefer Zn-DTPA. Continue per bioassay trends.
Bioassay follow-up: urine/stool/whole-body counts daily ×3–5 → weekly until plateau; document clearance curve to guide duration.
Pediatrics & pregnancy
Children are more radiosensitive; dose all meds by age/weight (see KI and pegfilgrastim). In pregnancy, prefer single-dose KI and Zn-DTPA when chelation is indicated; align with maternal–fetal priorities.
Combined injuries & special scenarios
Radiation + burns/trauma → higher infection risk, cautious fluids, and earlier antimicrobial escalation; coordinate burn/plastics/trauma with radiation medicine. Keep using METREPOL/clinical severity cues to frame prognosis and communication.
Disposition, follow-up, and who to call
Disposition depends on integrated ALC/DCA trajectory, clinical course, and resources. Plan long-term surveillance (hematology recovery, thyroid, skin), plus risk communication and psychosocial support. Keep a visible call-list: Hospital RSO, State Radiological Health, Poison Center 1-800-222-1222, REAC/TS, RITN.
